太湖县晋熙镇刘羊村先锋网
村居首页
党务公开
村务公开
工作动态
通知公告
制度文件
本地特色
班子成员
本地概况
通知公告
您当前位置:
太湖县先锋网
>>
刘羊村
>>
通知公告
>> 浏览文章
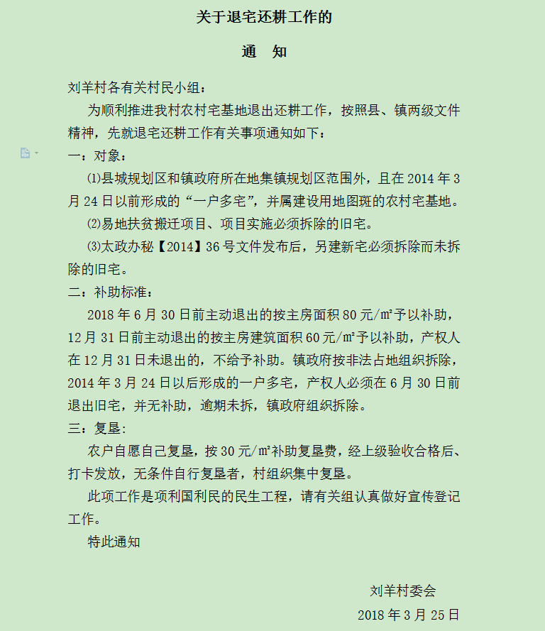
关于退宅还耕工作的通知
发表时间:2018-03-25 11:57:48 作者:YJF 点击量:
刘羊村
党务公开
村务公开
工作动态
通知公告
制度文件
本地特色
班子成员
本地概况
---党政网站---
太湖县人民政府
365-288.com
---党建联盟---
共产党员网
中国人才网
---门户网站---
中央纪委(监察部)
中国新闻办
中国国防部
中国文艺网
中国经济网
中国青年网
中国台湾网
国际在线
天涯社区
---农广天地---
中国农业部
中国农业信息网
中国农村网
中国水产网
中国水果网
CCTV-7致富经
山东农业信息网
---乡镇先锋网---
新仓镇
晋熙镇
刘畈乡
北中镇
百里镇
弥陀镇
牛镇镇
天华镇
寺前镇
大石乡
徐桥镇
城西乡
小池镇
汤泉乡
江塘乡
开发区
县委
县委test